電梯新規6月1日實施,你關心的問題總局這樣回復!(二十八)
| 問:電梯增加殘疾人操縱盤屬于什么施工類別
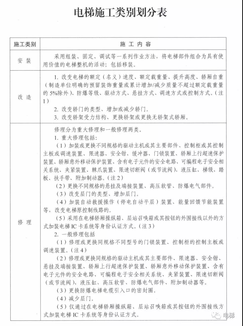
總局回復:請結合現場具體施工情況,依據《電梯施工類別劃分表》(國市監特設函﹝2019﹞64號)進行界定;涉及的相關技術問題,可咨詢電梯原制造單位。如界定為重大修理的,按照《特種設備安全法》的相關規定,應當進行監督檢驗。 問:同一電梯公司下不同分公司維保資源共享 總局回復:請依據《特種設備生產和充裝單位許可規則》2.2.4的規定執行。
本平臺補充:
問:電梯鋼絲繩更換
總局回復:電梯的修理或維保單位應當對修理或維保的電梯安全性能負責。相關法規未強制規定鋼絲繩每次更換的數量;一般來說,用于電梯懸掛裝置上的鋼絲繩需要更換時均同時更換。 問:特種設備安裝改造維修許可證延期 特種設備安裝許可證即將到期,根據《市場監管總局關于調整疫情防控期間接待等工作方式的公告》(2020第6號),目前暫停各類現場評審。許可證有效期屆滿不足6個月的,可以網上辦理許可證延期:請問 1、電梯安裝許可證老證可以辦理延期嗎?如能延期,總局批準變更證書后,延期的新證書的具體內容,是否除了有效期延長外,其余發證內容與原許可證相同?許可證準予延期多長時間? 2、如不能延期,按公告2020第6號文件,目前暫停現場評審,許可證到期后,因視疫情期間情況總局能否給含有老證(電梯安裝許可證)企業酌情考慮? 問:關于特種設備電梯整機編碼事宜 總局回復:電梯制造單位應當依據《特種設備使用管理規則》(TSG 08-2017)以及《質檢總局辦公廳關于實施<特種設備使用管理規則>中若干問題的通知(質檢辦特函〔2017〕1015號)》的相關規定對其制造的電梯進行設備代碼賦碼。對于已參與電梯質量追溯信息平臺試點的電梯制造單位,依據《市場監管總局辦公廳關于開展電梯質量安全追溯信息平臺試點工作的通知》(市監特設函〔2019〕1502號),其制造的電梯設備代碼可以為電梯整機編碼,實現二碼合一。 問:關于電梯安裝(修理)企業換證
總局回復:請按照《特種設備生產和充裝單位許可規則》(TSG 07-2019)附件G1.9(2)中的要求,有重大修理業績的可申請換發安裝(含修理)許可證,無相關業績的可進行試安裝后換發安裝(含修理)許可證,滿足相關要求的也可“自我聲明承諾換證”換發安裝(含修理)許可證。另外,附件G1.9并未要求換證業績產品的參數。 問:電梯定檢安全技術檔案非原件如何判定
總局回復:定期檢驗時,使用單位提交的資料項目應當滿足《電梯監督檢驗和定期檢驗規則—曳引與強制驅動電梯》(TSG T7001-2009,含修改單)等安全技術規范附件A1.4項規定的內容。具體現場的檢驗方法由特種設備檢驗機構根據相應檢規細化的本機構作業指導書決定。 問:電梯換證業績
總局回復:問題1:可以;問題2:“自我聲明承諾換證”中的許可周期是指從發證日期到證書有效期止 問:暫停各類現場評審什么時候可以開始?
總局回復:疫情結束之后,我們將調整相應政策,請關注市場監管總局網站。 問:電梯是否可以遠程呼梯控制
總局回復:在用曳引驅動載貨電梯應當符合《電梯監督檢驗和定期檢驗規則—曳引與強制驅動電梯》(TSG T7001-2009,含修改單)的內容和要求。 問:電梯安裝是否需要機電建造師證和安全員證? 電梯公司安裝員工擁有操作證,焊工證,電工證。是否需要提供機電建造師證和安全員證?
總局回復:根據《市場監管總局關于特種設備行政許可有關事項的公告》(2019年第3號),電梯等特種設備作業人員資格分類與項目不包括機電建造師證和安全員證。 問:電梯資質咨詢 我公司現有消防資質與電梯B級安裝資質, 公司想著將電梯重新成立分公司或者子公司,請問領導,要是成立分公司或者子公司原有的電梯B級資質能不能用,或者怎么變更,需不需要重新取證。
總局回復:請查閱《特種設備生產和充裝單位許可規則》(TSG 07-2019)第2.2.4.2項的相關規定。 問:電梯安裝中井道腳手架由何方監管 電梯安裝過程中采用有腳手架工藝,若井道過大,正常使用的井字型腳手架受力計算無法符合JGJ130-2011,若按JGJ130-2011要求搭設的井道腳手架則無法用來安裝電梯(后置對重該問題尤其嚴重)。具體安裝時用腳手架遵守哪一個政府單位監管?
總局回復:請查閱《特種設備安全監察條例》第十八條的相關規定。JGJ 130-2011《建筑施工扣件式鋼管腳手架安全技術規范》執行遇到的問題,請咨詢該標準批準和發布部門。 問:關于電梯自檢報告
關于電梯定期檢驗的自檢報告,咨詢:
總局回復:請查閱《電梯監督檢驗和定期檢驗規則—曳引與強制驅動電梯》(TSG T7001-2009)等相應檢規第七條和《電梯維護保養規則》(TSG T5002-2017)第五條第(九)款的內容。 問:特種設備拆除 總局領導你好,特種設備安全法第二條規定特種設備的生產、經營、使用、檢驗、檢測和特種設備安全的監督管理,適用本法。特種設備拆除過程需不需要咱們進行監督管理?如何進行監督管理?實際工作中發現,一些設備在網上顯示在用、停用,但實際由于各種原因,設備已經拆除了,這種如何管理?
總局回復:特種設備設備拆除過程不需要特種設備安全監察部門進行監管。根據《特種設備使用管理規則》未辦理特種設備注銷手續的,登記機關可以采用公告的方式停用或者注銷相關特種設備。 問:檢驗意見通知書 TSG T7001-2009第十七條中“定期檢驗時,對于存在不合格項目但不屬于按照本規則第二十一條規定直接判定為不合格的電梯,《通知書》中應當要求使用單位在整改完成前及時采取安全措施,對該電梯進行監護使用。”如果檢驗過程中有屬于按照本規則第二十一條規定直接判定為不合格的電梯時,是否需要下達意見通知書?是否需要留出整改時間?
總局回復:《電梯監督檢驗和定期檢驗規則—曳引與強制驅動電梯》(TSG T7001-2009)第十七條已明確現場檢驗結束時,如電梯存在不合格項目,應當向受檢單位或者維保單位出具《特種設備檢驗意見通知書》;對于判定為“不合格”的電梯,處理要求見規則第二十四條。 問:特種設備作業人員取證相關問題 相關部門領導:咨詢幾個問題。1.請問特種設備作業人員和安全管理人員取證考試前是否可以由用人單位自行進行培訓?2.如果需要經具備相關資質的培訓機構進行培訓,是否能公布具備資質的培訓機構目錄?3.如果可以自行培訓,培訓需要滿足哪些要求?以上問題請予解答為盼。
總局回復:培訓屬于自愿行為,對培訓機構沒有要求。 問:電梯主機銘牌破損或者缺失 電梯主機銘牌破損或者缺失的情況下,我看之前回復可聯系電梯制造單位予以補齊,如果電梯制造單位不在的情況下,電梯使用單位是否可以自行或者委托維保單位定制一個不改變原來參數的銘牌,謝謝
總局回復:電梯銘牌標明的信息應當符合《電梯型式試驗規則》(TSG T7007-2016)的相關規定;其他有關產品標識要求請查閱《產品質量法》相關內容。 問:關于電梯維保有關事宜 1、該小區是否必需配備持A證的特種設備安全管理人員? 2、因該小區安全管理人員未簽字確認,能否認定維保單位未按安全技術規范(電梯維護規則)要求進行維保,查處維保單位的違法行為? 3、維保記錄未經安全管理人員簽字確認,是否有效? 4、多次發現維保記錄未經核實,全在記錄上打勾,現場核實時,問題眾多,能否處罰?
總局回復:依據《特種設備安全法》,電梯等特種設備使用單位及其主要負責人對其使用的特種設備安全負責,且使用單位應當按照《特種設備使用管理規則》(TSG 08-2017)第2.4.2.2.2項的要求配備安全管理員(專職或兼職)。維保單位從事的維護保養工作應當符合《電梯維護保養規則》(TSG T5002-2017)的規定。請結合現場使用單位、維保單位涉嫌違法違規的事實,依法進行處理。 問:施工類別劃分表中扶梯由連續運行改變為間歇運行的描述 施工類別劃分表中有關扶梯改造項目:由連續運行型改變為間歇運行型的屬于改造范疇。現在我市有一臺扶梯原來只有連續運行型一種速度,現在通過接線方式開通節能功能,不增加任何硬件設備,沒人使用時,扶梯進入慢速運行狀態,有人使用時,再加速進入快速運行狀態。請問總局領導,此種施工應如何定性? 總局回復:請結合現場具體施工情況,依據《電梯施工類別劃分表》(國市監特設函﹝2019﹞64號)進行界定;涉及的相關技術問題,可咨詢電梯原制造單位。 本平臺補充:
問:關于電梯維保記錄采用無紙化的實施申請
我是一名電梯行業從業人員,于2003年從事電梯維修、調試工作至今。電梯維護保養規則TSG5002-2017于2017年1月16日頒布至今已近三年,因各省市地方法律法規及執行標準不同,致電梯維保記錄無紙化實施難以落地。 總局回復:謝謝您的建議。關于鼓勵使用無紙化電梯維保記錄的政策和規定,請查閱《質檢總局特種設備局關于鼓勵使用無紙化電梯維保記錄的指導意見》(質檢特函〔2016〕3號)和《電梯維護保養規則》(TSG T5002-2017)第十條的內容。 |







